1. 这篇文献用了哪些生信分析方法?
DoubletFinder:用于识别和去除单细胞数据中的双重细胞。
armony算法:用于不同数据集的整合。
Seurat:用于单细胞数据的聚类和标记基因的识别。
Change-O:用于BCR序列的克隆分配和分析。
STARTRAC:用于细胞谱系追踪和转换分析。
SCENIC:用于预测转录因子调控网络。
CellPhoneDB和CellChat:用于识别细胞间潜在的受体和配体相互作用。
CytoTRACE、scTour和Monocle3:用于推断细胞状态转换的伪时间。
BayesPrism:用于评估大规模转录组数据中的细胞类型丰度。
2. 文献中提到的哪些关键试剂和工具?
R848:一种TLR7激动剂,用于体外刺激B细胞。
IL-2, IL-10, 和 IL-21:这些细胞因子用于体外培养中,以刺激B细胞分化成浆细胞。
CB-839:一种谷氨酰胺酶(GLS)抑制剂,用于研究谷氨酰胺代谢对B细胞分化的影响。
Dimethyl-2-oxoglutarate (DMaKG):一种细胞可渗透的α-酮戊二酸(a-KG)类似物,用于研究a-KG对B细胞分化的影响。
Rapamycin:一种mTORC1信号通路的抑制剂,用于研究mTORC1信号通路在B细胞分化中的作用。
CFSE(Carboxyfluorescein succinimidyl ester):用于标记T细胞,以追踪细胞增殖。
CD3/CD28 beads:用于T细胞的激活和共培养实验。
10x Genomics平台:用于单细胞RNA测序和单细胞ATAC测序的微流体平台。
GentleMACS:用于组织细胞的温和机械分离。
FACSAria II:BD Biosciences生产的流式细胞分选仪,用于细胞的分离和表型分析。
LSRFortessa:BD Biosciences生产的流式细胞仪,用于细胞表面标志物的检测和细胞亚群的鉴定。
Thermo Fisher Scientific TSQ Quantis系统:用于代谢组学的LC-MS分析。
Thermo Fisher Q-Exactive plus:混合四极杆-轨道阱质谱仪,用于同位素标记的代谢物分析。
CellRanger:10x Genomics提供的用于处理单细胞测序数据的软件套件。
ArchR:用于处理单细胞ATAC测序数据的软件。
Harmony算法:用于单细胞数据集的批次效应校正。
CellTypist:用于跨研究比较的机器学习模型。
3. 文献中提到的哪些关键技术?
单细胞RNA测序(scRNA-seq):用于评估不同组织中B细胞的转录组,包括肿瘤、淋巴结转移、邻近正常组织和外周血样本。
B细胞受体(BCR)测序:通过单细胞B细胞受体测序(scBCR-seq),研究者们能够分析B细胞的克隆型和BCR多样性。
单细胞染色质可及性测序(scATAC-seq):用于表征B细胞的染色质可及性,从而揭示表观遗传调控网络。
流式细胞术(Flow cytometry):用于细胞表面标志物的检测和细胞亚群的鉴定。
体外细胞培养:对纯化的肿瘤浸润性B细胞进行体外刺激和分化实验。
代谢组学(Metabolomics LC-MS):通过液相色谱-质谱(LC-MS)分析,研究了组织和细胞内的代谢物。
多光谱免疫组化(mIHC)和空间分析:用于在组织层面上定位和量化不同的免疫细胞亚群。
4. 文献包含哪些图表,每幅图说明了哪些不同的研究问题和发现?

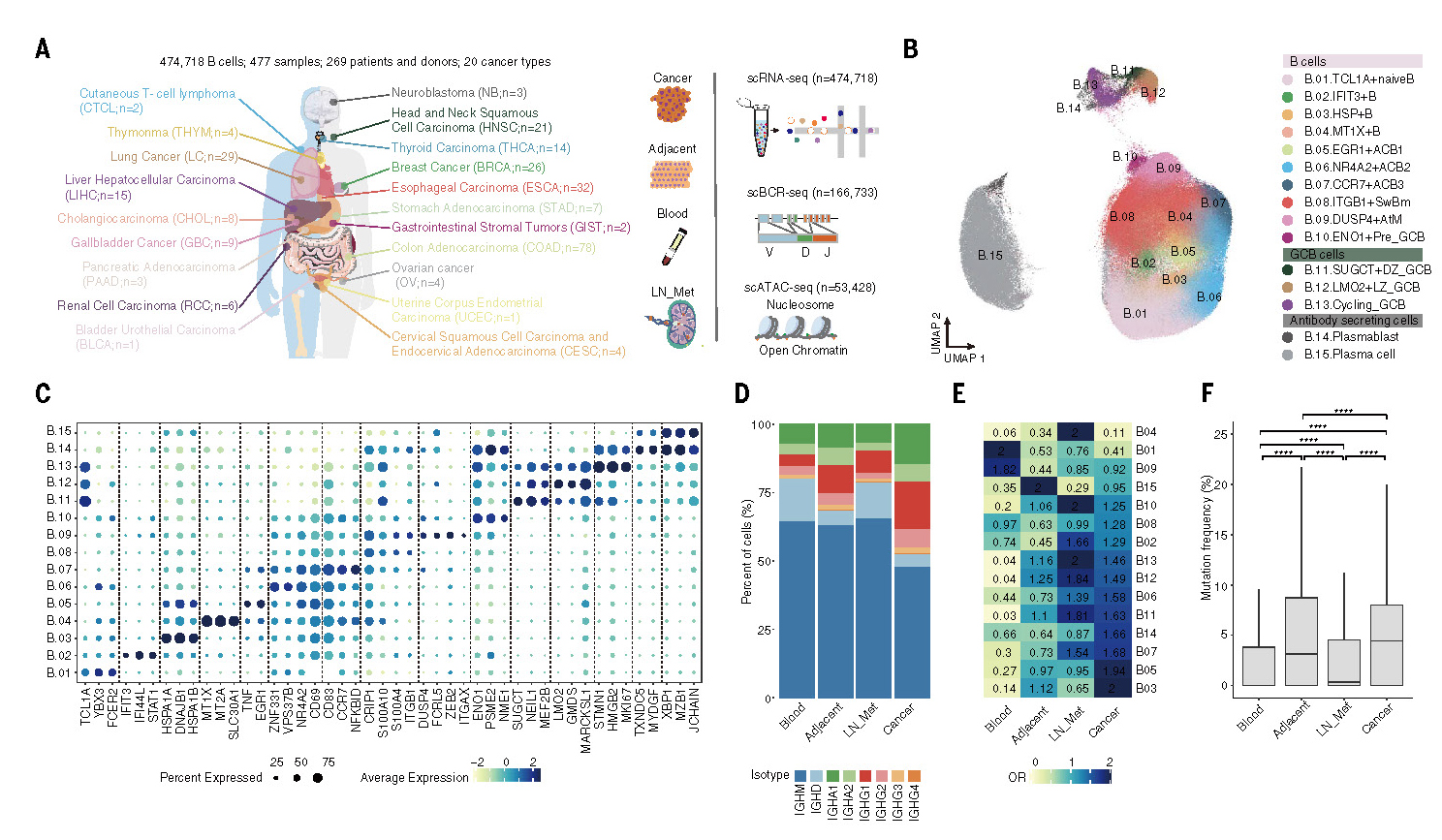
A:展示了泛癌单细胞转录组、BCR库、染色质可及性的模式图,概述了研究的实验设计。
B:通过UMAP(Uniform Manifold Approximation and Projection)展示了15个不同的B细胞亚群。
C:点图展示了B细胞亚群中标记基因的表达情况。
D:堆叠条形图显示了不同组织中B细胞的类型分布。
E:热图展示了B细胞亚群在每种组织中的分布比率和偏好性。
F:箱线图展示了不同组织中B细胞的高变频率。

A:UMAP可视化展示了10个浆细胞(PC)亚群。
B:点图展示了已识别PC亚群中标记基因的表达。
C:热图展示了PC亚群在每种组织中的分布偏好性。
D:展示了非ASCs和ASCs之间BCR重叠的配对转换指数(pTrans)。
E 和 F:展示了从肝细胞癌(LIHC)患者分离的肿瘤浸润性naïve B细胞、记忆B细胞(Bm)和非典型记忆B细胞(AtM B细胞)在体外刺激后分化为ASCs的频率。
G:展示了ASCs与AtM B细胞和Bm或GC B细胞之间共享的克隆型谱系树。
H:热图展示了不同癌症类型中ASCs与其他B细胞亚群之间的pTrans。
I:箱线图展示了EF(滤泡外)和GC(生发中心)衍生ASCs的体细胞高变频率。
J:柱状图展示了EF和GC衍生ASCs在不同组织中的IGH亚型频率。
K:展示了EF衍生和GC衍生ASCs在癌症中的类别转换重组(CSR)频率。
L:UMAP图展示了EF和GC衍生ASCs的识别、发展顺序、分化状态的推断。
M:草图展示了EF与GC反应的分化路径。

A:UMAP可视化展示了通过scATAC-seq注释的B细胞亚群和癌症类型。
B:热图展示了每个亚群的标记基因活性得分。
C:基因组可及性轨迹展示了B细胞亚群中的标志性基因位点。
D:热图展示了通过SCENIC(Single-Cell Regulatory Network Inference and Clustering)分析的转录因子活性和特定开放染色质区域的基序富集。
E:UMAP图展示了B细胞亚群特异性转录因子的RNA表达和基序偏差得分。
F:展示了EF主导和GC主导癌症衍生的MZB1+ PC之间差异表达的转录因子偏差得分。

A:热图展示了naïve、Bm和AtM B细胞中代表性基因的相对表达。
B:通过流式细胞术检测了来自LIHC患者的肿瘤浸润性naïve、Bm和AtM B细胞的标记。
C:热图展示了在体外刺激11天后,来自LIHC患者的肿瘤浸润性naïve、Bm和AtM B细胞上清液中特异性IgA的检测。
D:Monocle3轨迹分析展示了非ASC的发育轨迹,揭示了两个主要的发散轨迹。
E:二维图展示了路径1和路径2中高分叉、低亲和力、耗竭和CSR特征的动态表达得分。

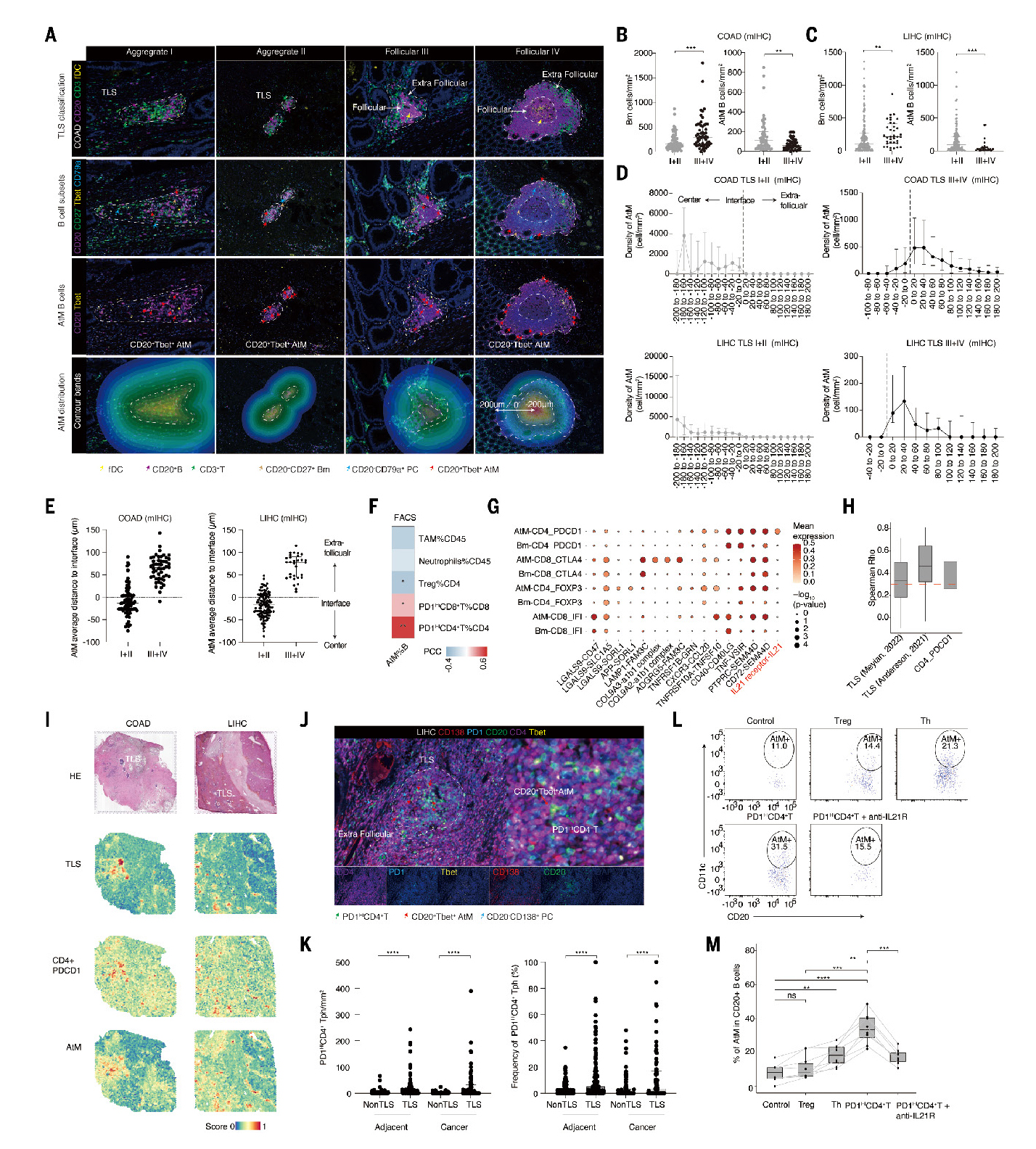
A:展示了CD20、CD3和fDC(CD21长异构体、CD23和CD35)的mIHC染色,用于评估TLSs的成熟度,以及B细胞亚群和TLS渗透带的标记。
B 和 C:通过mIHC揭示了COAD和LIHC中未成熟和成熟TLSs之间Bm和AtM B细胞的密度。
D:展示了COAD和LIHC中未成熟和成熟TLSs中AtM B细胞的密度。
E:展示了COAD和LIHC组织中AtM B细胞与未成熟和成熟TLS界面之间的中位距离。
F:通过流式细胞术揭示了LIHC患者肿瘤浸润的主要免疫亚群与AtM B细胞的相关性。
G:展示了AtM B细胞和T细胞之间的上调配体-受体串扰。
H 和 I:展示了AtM B细胞特征与TLS或PD1HiCD4+ Tph之间的空间共定位相关性。
J:展示了LIHC组织中TLS和非TLS区域AtM B细胞周围20mm内PD1HiCD4+ Tph细胞的密度和频率。
K 和 L:展示了与健康供体B细胞共培养的肿瘤浸润性Treg、Th和PD1HiCD4+ Tph细胞的AtM B细胞诱导。
M:展示了与健康供体B细胞共培养的LIHC浸润性PD1HiCD4+ Tph细胞对AtM B细胞分化的促进作用。

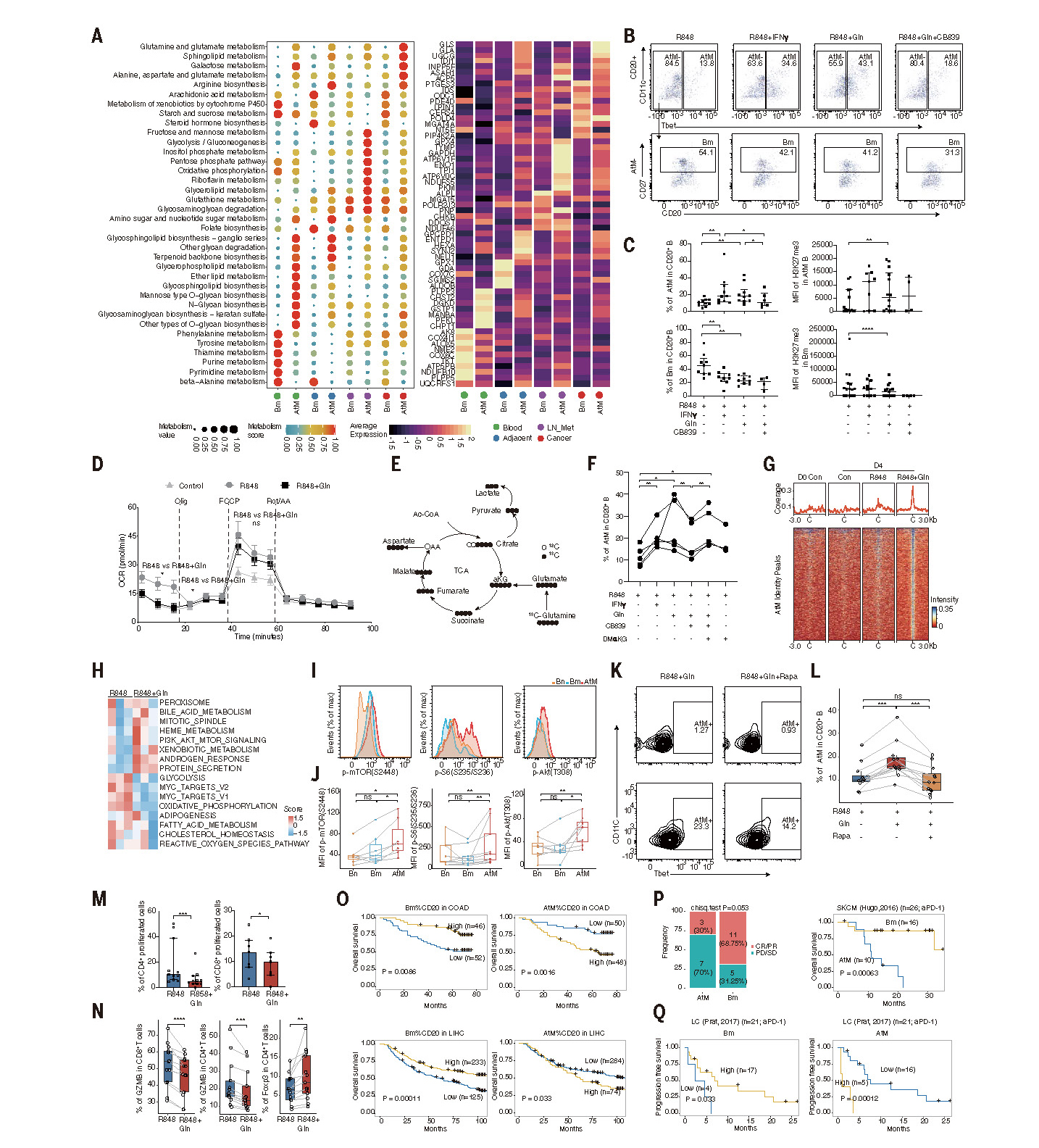
A:热图展示了Bm和AtM B细胞在不同组织中的代谢途径得分和代谢基因表达。
B 和 C:展示了健康血液B细胞在R848单独刺激或与IFNg或谷氨酰胺共刺激下的AtM和Bm细胞的频率。
D:展示了健康血液B细胞在R848存在或不存在谷氨酰胺刺激下的实时氧消耗率(OCR)。
E:展示了13C标记的谷氨酰胺在健康血液B细胞中的代谢追踪分析。
F:展示了健康血液B细胞在R848单独刺激或与IFNg、谷氨酰胺、CB839、DMaKG共刺激下的AtM B细胞分化。
G:展示了谷氨酰胺处理的B细胞的染色质可及性热图。
H:展示了R848单独刺激或与谷氨酰胺共刺激的健康血液B细胞的通路富集分析。
I 和 J:展示了LIHC患者肿瘤浸润性naïve、Bm和AtM B细胞中mTOR信号通路相关磷酸化蛋白的流式细胞术分析。
K 和 L:展示了健康血液B细胞在R848单独刺激或与谷氨酰胺和雷帕霉素共刺激下的AtM B细胞分化。
M:展示了谷氨酰胺诱导的AtM B细胞与健康血液T细胞共培养后T细胞增殖的抑制。
N:展示了谷氨酰胺诱导的AtM B细胞与健康血液T细胞共培养后T细胞亚群和功能标志物的分析。
O:展示了COAD和LIHC患者中Bm和AtM B细胞频率与总生存率的Kaplan-Meier图。
P:展示了黑色素瘤患者经抗PD-1治疗后,根据Bm和AtM B细胞特征分数分层的治疗反应率和总生存率。
Q:展示了肺癌患者经抗PD-1治疗后,根据Bm和AtM B细胞特征分数分层的无进展生存率。